


今天,小兴给你们理一理~

“3+1+2”考试模式

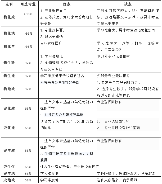
有些偏科的同学可能很开心!12种组合,这不就可以巧妙避开雷区?

注意!新高考考试后,普通本科高等学校考试招生按物理科目组合和历史科目组合分列招生计划、分别划定最低录取控制分数线。考生志愿由“专业(类)+院校”组成,实行平行志愿投档,实现“多元录取”。(好难懂,划掉!)
其实就是说:有些专业会在科目上进行限制,选科会直接影响三年后的志愿填报。如果选科没有选好,很可能会导致志愿填报选无可选。

怎么选科?
选科前,先熟悉一下单科科目特性。
一般来说,各学科学习难度系数为:物理>化学>生物>地理>政治>历史。
需要注意的是,政治的学习难度虽低于地理,但拿高分并不容易。地理科目兼具理科特性,答案明确,掌握逻辑后拿高分还是比较容易的。而政治的记忆内容较多,且与时事紧密联系,试题变化浮动较大,得分易,得高分难。
政治为考研、考公的必修科目。因此,未来有考研或考公打算的同学,如果决定暂时不选,建议平时也要积累相关知识哦~
同学们在选科时要注意,不能仅凭个人喜好或优势选择,还需考虑专业选择面、学科关联度、未来是否考公考研等。

(小兴提示:点击查看原图)













什么是等级赋分制?
“3+1+2”模式中,任选的“2”科科目:政治、地理、化学、生物为“等级转换赋分”。
等级赋分制不是按照考生的卷面分数来计算成绩,而是遵循“原始分数——百分比例——等级——转化分数”的等级赋分路径。

等级对应和赋分区间是什么意思?
举例来说,某学科考试成绩最后2%的考生最高分为20分,最低分为5分,则该科目E等级的原始分区间为【20~5】。
已知E等级赋分区间为【40~30】分(固定不变),也就是说,原始分【20~5】的考生为E等级,赋分后最终成绩为【40~30】分。假设这个区间内,某考生原始分为5分,赋分后也能拿到30分。
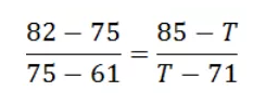
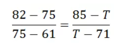
具体分数怎么换算呢?
假设某位同学政治学科原始分为75分,再假设政治学科B等级原始分区间为【82~61】,则这位同学政治学科为B等级;
下面进行赋分换算:B等级的赋分区间【85~71】(固定不变),那么这位同学赋分后分数为:

解得,T≈80.33;四舍五入后这位同学政治学科最终赋分成绩为80分。

不用担心!等级赋分由相关主管部门自动完成,大家查询到的高考成绩已经是赋分后的分数,不需要大家自行换算。
看完这些,小兴相信同学们应该知道自己要选什么科了,不要迷茫、不要气馁,相信自己努力就一定会有回报的,加油!
(文章内容综合整理自网络)


☝点击导航学校地址

