本站首页
走进兴源
产业布局
新闻动态
党群建设
社会责任
加入兴源
联系我们
首页
新闻动态
集团新闻
集团新闻
集团新闻
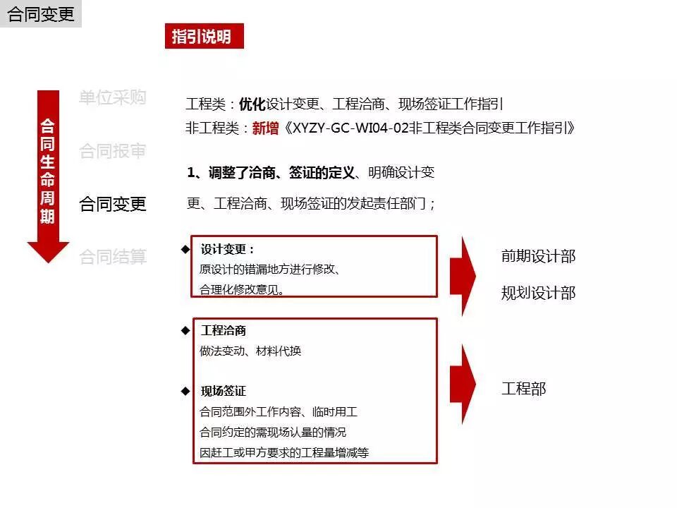
合同体系工作指引及明源操作推广
北京兴源集团
2018-08-31 08:05
扫码关注,获取更多资讯