


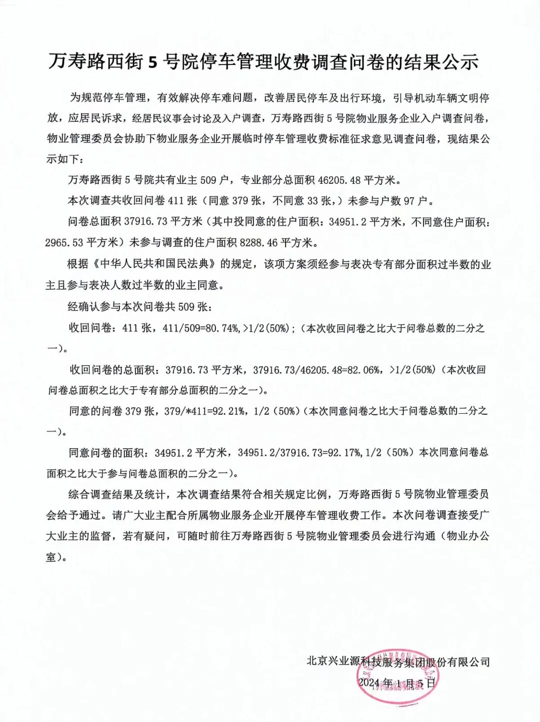
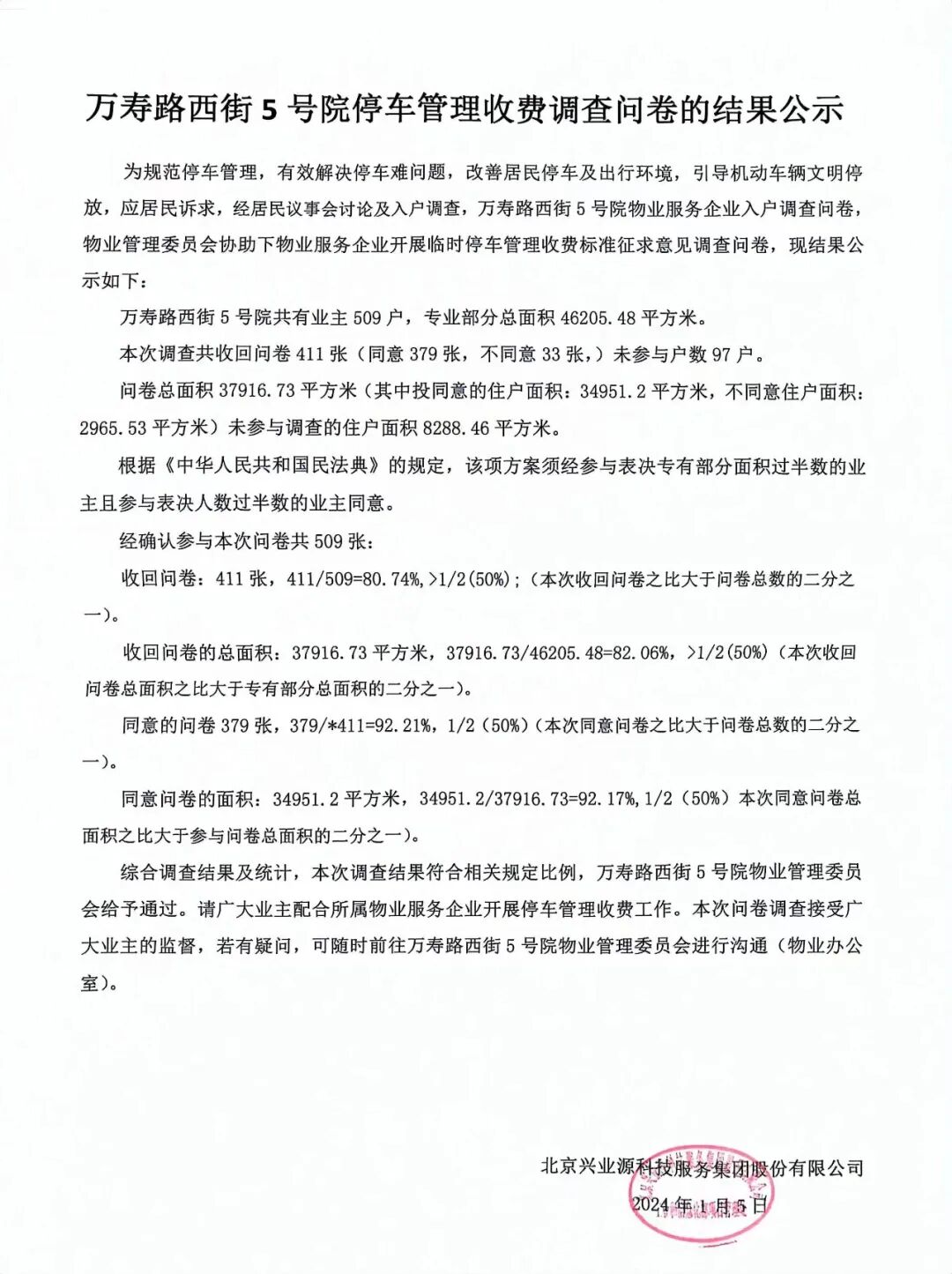
万寿路西街5号院建成于2008年,有居民500多户,1500多常住人口。2020年3月在疫情爆发严重的时刻,该小区前期物业退场,兴业源服务肩负高度社会责任,组织专业的管理团队紧急入驻万寿路西街5号院,接管物业服务。在入驻服务时由于产权单位和前期物业的矛盾,前期物业把停车设备拆走,造成万寿路西街5号院没有停车管理设备,管理团队一边安排年轻有管理经验的保安员对门口和车辆进行严格管理,同时根据车辆花名册制作停车证,在进行上述有效管理的同时垫资搭建停车设备,并配合社区党委推动停车管理。由于当时正值新冠疫情爆发阶段,物业服务和社区工作重点为疫情防控,此项事宜暂时搁置。


由于在日常管理中只针对业主、物业、产权单位接送的车辆进行登记备案,未对临时停车实施过管理,该小区有车位365个,可实际却停了近500辆车,经常发生小区道路两侧车辆乱停乱放,消防通道被占用,车堵车、车堵路情况频发,因此而引发纠纷、矛盾不断。












