【2020 制度执行年】 最新消息来了!

兴业源科技服务集团
2020-05-31 12:43



新闻资讯

2020   制度执行年

最新消息来了!


— 序言—

01

序言

     常言道“身在局中不知局”,很多时候我们身处其中,犹如坐井观天。一些发生的或者未发生的却潜在的问题都不能够及时知道并去改正。物业作为服务行业,如果不能及时了解和解决出现的服务问题,那么,物业企业被信任程度就会一落再落,甚至出现被更换等结果,而这些结果却不是一个服务企业想要的。所以,为了能够更好的提高服务,更好的提升服务品质,将公司制度真正的应用于现实管理中,并能有效促进业务督导员工工作的开展和潜力的提升,结合工作实际,制定考核办法并实行,现汇报前期制度的开展情况。

— 执行情况 —

02

内部管理制度执行所采取的措施

●认真抓好学习教育,提高思想认识。

     学习教育是基础和重要环节,兴业源物业把学习教育作为长效机制来抓。确定每月一个主题,每星期一考核,把制度执行真正的落实到现实管理中并深入每位员工的工作中,透过集中学习与个人自学相结合、理论学习与开展调研相结合等多种学习形式,组织全体员工认真学习公司的规章制度,用心引导全体员工深刻理解工作规范化的重要性,增强提高服务质量的自觉性和坚定性。

● 开展自查自纠,抓好整改落实。

     兴业源物业组织全体员工多次从思想、管理、日常行为等方面深入查找存在的不足和差距。坚持部门查摆和个人查摆与自查自摆相结合,设立总经理邮箱,发放征求意见表,召开座谈会等多种形式广泛收集意见。针对查摆出来的问题,公司质量管理部认真进行归纳和梳理,深刻剖析原因,并逐一制定整改措施,切实有效地加以解决。目前通过“制度执行年”工作组的监督和公司质量管理部的督察,兴业源所辖各项目均有所改进。从整改力度上,北方明珠项目管理处的整改力度最大,其项目先后更换了不健全不完善的标识标牌,项目环境也进行了整改,使其项目整体形象得到了一个提升。而且,公司所下辖公建类项目的学习和整改程度以及效果得到了工作组和质量管理部门的肯定,公司鼓励其他项目向这些效果好的项目学习。








— 成效和问题 —

01

取得的成效和存在的问题

     通过狠抓内部管理制度的学习、执行,促进了各项目的服务水平和潜力,基本上各项目的服务环境和办公环境、服务态度、服务质量都有所提升。但是,由于多种原因,仍然存在着一些问题和不足。意味着我们还有更高的提升空间,我们始终认为服务还可以提升。







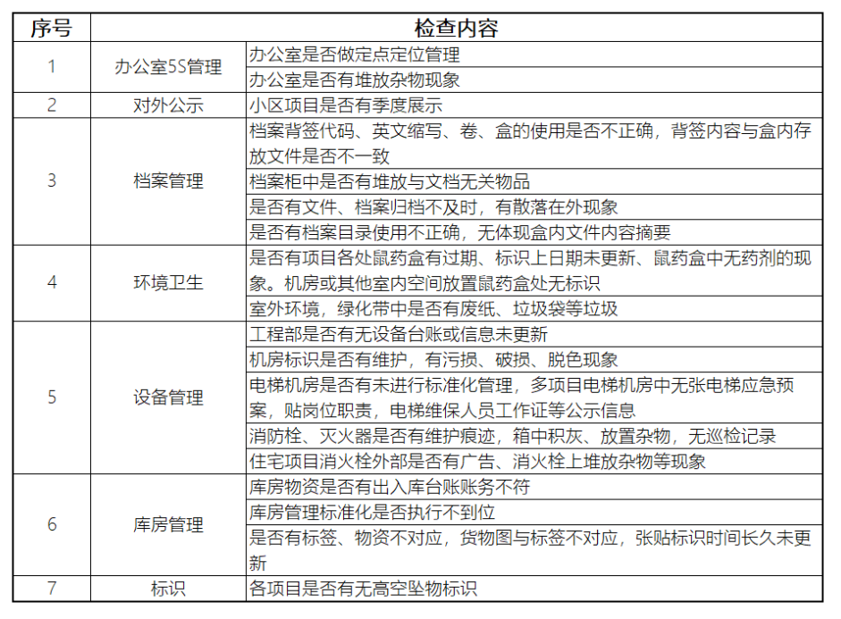
02

自检自查


— 优秀展示 —


结语

    没有规矩不成方圆。“2020制度执行年”已然经历了两个月,从4月的BI行为规范到5月的5S管理,从形象提升开始到办公环境以及服务范围展现出的新风貌,无一不体现了制度和执行制度的重要性,也充分的说明,制度执行赢在坚持。今后,兴业源将应对外部市场的新形势、新要求,不断开拓创新,用心进取,始终以客户为中心,继续努力增强服务效能,争取树立公司质量品牌。